作者:汽车大观 时间:2026-03-11 浏览量:43091
2026年恐怕是要被“元年”挤爆的一年,固态电池、AI应用、低空经济、具身智能……眼下热度最高的,“自动驾驶”分级的演进与落地必不可少。
3月8日,全国人大代表、小米董事长兼CEO雷军发出预判:“2026年是L3、L4级自动驾驶的元年。”雷军的这番言论,即使算不得多有前瞻性,却形象地总结了当前自动驾驶的局面:围绕L3和L4吵翻天的元年。

就在雷军预判之前,同样是全国人大代表的小鹏汽车董事长兼CEO何小鹏,也对于自动驾驶表达了自己的意见:“应该推动自动驾驶从L2直接跨越到L4,简化L3过渡环节。”
相比雷军的神言妙算,何小鹏的话无疑更有看点。去年12月,工信部首次公布许可两款搭载L3级自动驾驶功能的车型(长安深蓝SL03和极狐阿尔法S6),分别在重庆、北京指定区域开展上路试点。这被视为我国L3级自动驾驶政策推进的里程碑事件。
政策的马达发动了,何小鹏却建议不玩了,这是为何?不光是何小鹏,来自百度、地平线的多位行业相关人士,也曾多次公开表示L3只是自动驾驶发展过程中的“短暂过渡”,并非必经之路。
而且,站队L4的队伍越来越长了,不只是小鹏汽车明确直指L4,广汽、奇瑞等国内车企也已将L4作为自动驾驶宣传的主角,基本不提L3了。更别说长期坚定反对L3、多次承诺“明年就能实现全自动驾驶”的马斯克及其身后的特斯拉了。
不仅是国内站队L4的越来越多,就连已经跑在L3赛道上的国际巨头奔驰、宝马,也开始悄然退档。不久前,奔驰正式停止旗下S级、EQS车型的L3级自动驾驶功能交付,宝马也宣布将在改款7系车型上砍掉L3功能选项。
对于砍掉L3级自动驾驶系统的理由,奔驰宝马几乎一致:用户对于L3的需求并不高,但开发与系统成本过于高昂。
回过头来看马斯克与何小鹏反对L3的原因,马斯克的核心论点是:L3在责任机制上存在致命缺陷,“系统驾驶、人类接管”模式在现实中不可靠。何小鹏提出跳过L3直奔L4的原因在于:L3在技术逻辑、责任划分和商业化落地方面存在结构性矛盾,不具备长期存在价值。
那么问题来了:巨头们和新势力大佬们谁说的才是真相和重点?L3解决不了的问题,L4就毫无压力吗?企业和行业如此助推L4,是真的有信心在L4级自动驾驶层面满足消费者关键三点:责任(出事故了车企担责)、价格(用起来不贵)、体验(用起来很好很安全),还是仅仅因为需要把“智能化的下半场”的故事,继续讲下去?
尴尬L3,三大硬伤遭嫌弃
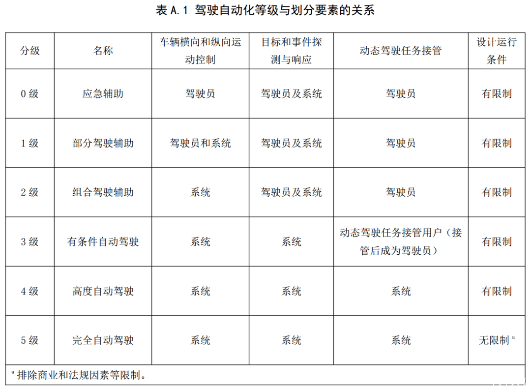
在说L3之前,有必要弄清楚L2、L3、L4、L5之间的区别,它们是《汽车驾驶自动化分级》国家标准(GB/T 40429-2021)划分的自动驾驶等级。
简单来说,L2就是目前广泛应用的辅助驾驶,甭管是之前被车企吹上天的“智驾”,后来被监管纠正只能叫做“辅助驾驶”,还是车企各种宣扬的“L2++”“L2.999……”,法规层面它都只有一个名称“辅助驾驶”。

不久前,最高法发布了一条指导性案例《王某群危险驾驶案》,明确指出使用L2级辅助驾驶系统,一律谁开车,谁担责。各位用户注意了,当你开车打开所谓“智驾”功能后,千万不要就此开始呼呼大睡,或者去刷剧看视频干别的,这可是送命行为,还没人给你兜底。
但L3就不同了,L3叫“有条件自动驾驶”,限定在特定场景(如高快速路、拥堵路段)下,系统可以完全接管驾驶任务,人可以“脱手脱眼”。此时如果发生事故,车企需要承担相应责任。
但L3又设置了一条人类几乎不可能完成的条件——当系统发出接管请求时,人必须及时响应。现实中能在系统发出接管请求后几秒内,迅速准确地做出接管决策的人能有几个?而且一旦系统发出接管请求,就意味着接下来发生任何事故,都与它没有关系,责任还得人自己承担。因此L3又被称为“甩锅L3”“鸡肋L3”。
L4称为“高度自动驾驶”,可在限定区域(如园区、城市快速路、Robotaxi运营区)内,系统自动完成泊车、变道、避障等操作,无需人工干预,甚至无方向盘设计。一旦发生事故,由车企或运营方承担全部责任。目前L4应用场景有无人出租车(Robotaxi)、无人物流车、自动接驳巴士等。
L5则是“完全自动驾驶”,到达L5级自动驾驶,就可以既不用像L3一样限定使用场景,又不用像L4一样限定使用区域,真正实现任何地方都能让车自己开,彻底解放人类。但目前来说,L5还只是存在于概念车和实验室的美好憧憬中。
说回L3,L3模糊不清的责任界定,首先就构成了其难以商业化的“阿喀琉斯之踵”。L3的核心特征是“人机共驾,责任共担”。系统运行时,责任主体从驾驶员转移至车辆;但当系统请求接管时,责任又需瞬间交还给人类。
这种在毫秒间完成的权责切换,且不说人类难以顺利接管,在现实事故鉴定中也几乎无解。是驾驶员反应不及,还是系统预警太晚?L3的“人机混合”,实在是把用户和车企都卷入了法律风险之中,也是法律和保险体系的噩梦。

其次是高昂成本与有限体验之间的倒挂,也是奔驰和宝马砍掉L3的原因:又贵又不好用,用户不买单。
从奔驰和宝马的例子来看,L3的投入产出比已经跌破商业底线。L3需要接近L4的安全冗余配置,激光雷达、高算力芯片、多传感器融合等核心硬件一个都不能少,研发与认证成本更是天文数字。
这些成本最终都要转嫁到消费者头上,奔驰Drive Pilot系统在德国的选装价高达5000-9000欧元(约合人民币4.05万-7.31万元),美国市场一年订阅费也达2500美元(约合人民币1.74万元)。宝马7系的Personal Pilot L3选装价同样达到6000欧元(约合人民币4.86万元)。
但因为L3的使用场景太受限,以及仅比L2多出“脱手脱眼”这一特点,用户付出了高昂的选装或订阅费用后,实际享受到的体验却极其有限。奔驰的Drive Pilot、宝马的Personal Pilot,都有着近乎苛刻的使用条件:仅能在高速公路、车速低于60km/h的拥堵场景启用,且要求前方有车领航、车道标线清晰、天气晴朗,夜间或雨天完全无法使用。

在国内,长安深蓝SL03和极狐阿尔法S6获得L3试点许可,但也仅能在重庆、北京的指定区域运行,依赖高精地图的全覆盖。这种“只能在特定时间、特定路段、特定天气下使用”的特性,让消费者花大价钱购买的功能,全年实际使用时长可能不足数十小时。
此外还有一个原因,要达到L3认证,技术上必须实现系统失效时的安全停车,这其实已接近L4的能力要求。从技术投入性价比的角度来讲,车企自然不愿意投入巨大资源去攻克一个“过渡态”的L3,不如集中火力直接瞄准L4。这恐怕也是马斯克、何小鹏没有明说,但绝非没有仔细考虑的重要原因。
直跨L4,完美解决所有问题?
跳过L3,直接迈向L4,是否就能完美解决L3的问题,实现车企与消费者的双赢?这个听起来似乎是破解自动驾驶发展困局的最优解,事实上恐怕也是水中月、镜中花,看着近,实则远。
L4在限定区域内实现完全自动驾驶,责任主体明确归于系统(或运营方),看似完美规避了L3的责任泥潭。但在这背后,这条捷径布满了更陡峭的技术、成本和法规悬崖。L3面临的问题,在L4身上并未完全消失,反而以更复杂的形式呈现。
从责任认定来看,L4的归责方向是明确了,却仍需解决三大难题:一是举证责任的平衡,二是OTA升级带来的责任界定,三是“设计运行域(ODD)”的边界争议。这些问题都还有待时间和实践,来进一步解决明确。
而在技术上,L4意味着对系统可靠性的要求是指数级提升。L4要求车辆在设计的运行范围内,应对所有可能出现的“极端情况”,实现真正的“无人化”。这需要超大规模的真实路测数据、远超L3的算力与算法能力,以及近乎完美的软硬件冗余。
如此一来又引出两个问题:一是技术是否真已足够值得信任。目前,即便是最先进的L4 Robotaxi,也大多在天气良好、道路结构化的限定区域运营,距离全天候、全场景的普及仍有巨大差距。
尽管不少行业人士指出,特斯拉FSD(北美满血版)让人看到了最接近自动驾驶的样子,就在去年底,马斯克让一辆搭载FSD V14的Model 3横穿美国大陆约4400公里,整段行程经过复杂的地貌和天气,系统处理并线、超车、博弈、进出高速等所有驾驶任务,全程0接管。

何小鹏在去硅谷体验了特斯拉FSD后,回来盛赞特斯拉FSD V14令他“非常震惊”“看到了L4无人驾驶已经近在眼前”,更对自己的小鹏第二代VLA加快推进和宣传。L4在业内受到的瞩目和讨论不断被推高,连信心都一同被烘托,卓驭科技CEO沈劭劼就表达过“与特斯拉的距离已经从最早的三年缩短为一年”。
但华为的态度要冷静得多,华为对L3和L4的部署是渐进式推进、双轨并行,不仅没有主张“跳过L3,直接迈入L4”,反而强调应以L3为关键跳板,推动技术、法规与责任体系的成熟,最终通向L4。
另外在价格与商业化层面,L4的“平民化”有很长的路要走。一套成熟的L4自动驾驶系统,其硬件成本或高达数十万元,短期内难以摘下“贵族”标签,也就难以普遍应用于个人消费市场。
比技术和成本价格更大的拦路虎,是法规与基础设施的完善。L4上路意味着要将人类的生命安全完全托付给机器,这需要一套极其完善的法律法规、事故鉴定标准、保险体系以及足够的设施条件作为支撑。

目前,全球范围内针对L4的法规都处于探索阶段,尽管我国已在北京、上海等6城开放L4级全无人载客服务,但全国性的立法还未出台。跳过L3,意味着也跳过了在L3阶段积累人机交互经验、磨合责任认定流程、教育市场和用户的关键过程。
L4也不可能脱离对基础设施的依赖,高精地图的覆盖范围、5G网络的低时延传输、路侧设备的标准化,这些基础设施的完善,需要数年甚至数十年的投入,绝非车企单方面能解决。
尽管纯视觉路线的“无图”先锋特斯拉、小鹏等企业,坚持宣称“不依赖高精地图”,但在城市复杂场景中仍需大量实测数据训练模型,本质上仍依赖“数据基础设施”的积累。
所以仔细看,L3面临的问题,并非直接迈向L4就能完美避坑。L4虽在责任逻辑上更清晰,但在落地执行、成本控制、体验完善等方面,需要跨越重重关卡,这不是车企口嗨就能直达的乌托邦,是一场需要政策、产业、基础设施协同发力的持久战。
战略卡位,警惕过度营销风险
“智能化的下半场”叙事到现在,人们其实已经不难理解任何人、任何企业对于自动驾驶的期待和把玩。L2的故事已经讲完,L3食之无味,只有L4像一片梦幻的淘金场,值得企业去畅想、去抢占机会和优势地位。
如今,别说10万元以上车型几乎标配L2级辅助驾驶,就连10万元以下市场也正在被“全民智驾”横扫,L2对于车企来说不仅不赚钱,更像是顾客买肉还要附赠一颗蒜头。
这对于比亚迪这样的车企算不得什么,但对于以“智能化”立身、并且已经投入大量资金研发、未来规划智能化盈利作为收入一环的车企和品牌而言,就不得不加速去抢占下一个智能化话语权,持续构建品牌差异化优势。
但L3显然已经被奔驰、宝马先行一步验证劝退,L4反而充满想象空间。此时直接瞄准L4喊出“直接L4”,无疑是最具冲击力的技术宣言,既展示了自身技术路线的“前瞻性”和“魄力”,也能在资本市场和消费者心智中树立领先形象。何小鹏这次发言后,通过社交平台不断传播,必然对塑造小鹏颠覆者形象有利。
上头的恐怕不只是网友,自动驾驶是资本密集型领域,L3的商业化遇阻让资本失去耐心,但L4带着想象空间热闹起来,就能吸引更多资本入局。像Waymo最新又完成了一笔高达160亿美元的融资,国内的小马智行、文远知行等Robotaxi企业也已获得数亿美元的融资,新石器无人车融资到了D轮。

这时高喊“直接L4”,相当于向资本释放“我们走在正确赛道上”的信号,对后续的研发投入争取更多资金支持显然也是有利的,也无可厚非。
但必须警惕过度营销,中国这片火热土地上因过度营销“智能驾驶”导致的悲剧事故已经足够惨痛,任何企业和品牌都不能再以消费者生命的代价来包装自己的贪婪和野心。
部分车企在宣传中,刻意模糊L4的“设计运行域”,用“全程零接管”“全场景自动驾驶”等话术,夸大技术能力。还有一些企业将L2辅助驾驶包装成“具备L4能力”或“L4-ready”,进行夸大宣传。这些言行都极易误导消费者,使消费者对系统能力产生超出实际的预期,在放松警惕的情况下使用,埋下严重的安全隐患。如果车企和品牌还有良知和责任感,就应该检讨和反省,时刻保持底线,不要一味追求流量而夸大宣传。

最高法2026年发布的刑事专题指导性案例早已明确,辅助驾驶系统不具备独立的法律主体地位,即便在L4试点场景下,用户若违规使用,仍需承担相应责任。但部分车企在宣传中,却刻意弱化这一点,将“车企担责”作为卖点,却对用户的使用规范避重就轻。这种行为,不仅违反了广告法的相关规定,更可能在事故发生后,让消费者陷入“车企甩锅、自己担责”的困境。
2026年或许真的会成为雷军预判的自动驾驶元年,但这一“元年”的核心,不应该是关于L3与L4的口水战,更不应该是车企们的营销狂欢,而应该是行业对“安全第一、责任先行”的集体回归。
消费者在听到“2026年是L3、L4级自动驾驶元年”的说法之后,也不要在无形之中放大期待,激动得忘乎所以,要保持理性认知,无论车辆搭载的是L2、L3还是L4,驾驶员的安全意识,才是出行安全的最后一道防线。
对于监管部门而言,有必要加快出台全国性的自动驾驶立法,明确不同等级的责任划分、宣传规范、使用边界,遏制过度营销乱象,为行业发展划定“红线”。
技术的每一寸进步,都必须以海量的测试、严谨的验证和完备的规则为前提。L3与L4的路线之争,不过是商业化路径的不同选择,不管如何选择,自动驾驶的发展都没有捷径可走。
相关阅读
产品攻势 + AI革命:2026北京车展的大众集团前所未见
路虎的“皮”,奇瑞的“骨”:神行者IP重生的“豪赌”
宝马集团董事带队到访长城汽车,魏牌V9X接受“顶级考官”检验
魏建军十二字“立信”:中国汽车由大变强的必答题
热点排行
汽车大观
扫一扫,关注我们